Phono-Vorverstärker – Modding einer Douk EAR 834P Kopie

Prägeambel:
Meine Artikel zur Röhrentechnik liegen inzwischen mehr als fünf Jahre zurück, und das meiste, das ich damals gelernt habe, ist entweder vergessen oder unter Bergen neuen Wissens begraben. Ich bin recht zufrieden mit meinem Hifi-System, weshalb ich darüber nicht mehr allzu häufig nachdenke. Das einzige schwache Glied in der Kette war immer mein Phono-Vorverstärker, das Gerät, das das Signal vom Tonabnehmer des Plattenspielers entzerrt und auf einen für normale Verstärker nutzbaren Pegel bringt; er war nur als Interimslösung gedacht gewesen, bis ich meine selbstgebaute Vorstufe neu aufgebaut hätte. Vor einigen Wochen begann mein alter Yaqin MS-23B zu zicken und gab kurz darauf den Geist vollständig auf. Ein guter Zeitpunkt für das überfällige Eingeständnis, dass vor dem Hintergrund meiner mich zunehmend einnehmenden Arbeit der Neubau auf absehbare Zeit wohl nicht mehr passieren würde. Es musste also zeitnah eine dauerhafte Lösung gefunden werden.
Die Welt, soviel darf ich dem erstaunten Leser verraten, ist groß. Insbesondere die Welt der High Fidelity. Im Dschungel geschönter Testberichte und Jubileien von Amateuren sehr ondulierender Expertise geben sich hohe Kosten für Markennamen und Voodoo bei fraglicher Leistung die Hand. Der Weg im Unterholz ist mitunter schwer zu erkennen. Was macht da eine verwirrende Meinung mehr, dachte ich mir, und begann zu schreiben.
Als ersten Schritt grenzte ich die Suche auf Röhrenverstärker ein und schloss OP-Amps, also integrierte Verstärkerchips, in der Schaltung kategorisch aus. Anders als bei den Vollverstärkern gibt es von den von mir geschätzten hochwertigen chinesischen Firmen – vor allem Mingda Meixing – leider wenig bestechende Lösungen. Die Möglichkeiten der traditionellen Hersteller aus Europa kosten Arme, Beine und Erstgeborene. In kürzester Zeit hatte ich das Feld von unüberschaubar auf gar nichts eingegrenzt. Sieg auf ganzer Linie: Operation gelungen, Patient tot.
Auftritt: Douk EAR 834P
Und wie ich da so saß und nichts hatte als das Hemdchen, das ich am Leibe trug, da fielen auf einmal die Sterne vom Himmel. Genauer: Mir fiel eine sehr interessante kleine Information in die Hände. Die Firma EAR des englischen Hifi-Elektronik-Oberfachzauberers Tim de Paravinci, der schon für alle Firmen von Rang und Namen Schaltungen designt hat, stellt eine Phono-Vorstufe mit dem Namen 834P her, die einen inzwischen recht legendären Ruf hat. Es gibt sie in der ein oder anderen Form ungefähr schon seit Anno Domini 1327, sie wurde zigmal nachgebaut, modifiziert und kritisiert. Der Konsens ist, dass sie gut, aber nicht perfekt ist – insbesondere nicht in der von EAR dargereichten Form und vor allem nicht für den aufgerufenen Preis. Als ich vor zehn Jahren das erste Mal ernsthaft suchte, lag sie bei knapp 800€, was schon zu Backenaufblasen führte. Inzwischen werden über 1500€ für das Gerät aufgerufen, was einfach absurd ist. Das Platinendesign und der Aufbau der Stromversorgung sind entschieden nicht highest end, der Philosophie des Gründers folgend, dass Bauteilqualität und Layout bei einer gut designten Schaltung eine untergeordnete Rolle spielen. Es gibt sehr gute Platinen von Douk Audio bei eBay zu kaufen für denjenigen, der einen einfachen Selbstbau eines extrem guten Verstärkers wünscht. Was Douk Audio aber noch tut, ist den Verstärker in seiner verkauften Form für EAR zu fertigen. Der Chinese ist nicht blöd – er verkauft ihn unter eigenem Namen auch. Für ein Viertel des Preises. Entschuldigen Sie bitte, wenn ich laut lache.

Der Gerät ist scheinbar fast baugleich mit der letzten Generation der EAR Vorstufe. Man findet sie nach kurzer Suche bei Ebay (Verkäufer: doukmall). Die Bestückung mit JJ Röhren und mittelmäßigen, aber durchaus tolerablen Bauteilen ist identisch. Mit 380€ für die reine MM-Version ist das ganze auch ausgesprochen angemessen bepreist. Wichtiger Hinweis: Die MC-Version NICHT kaufen, sondern das Geld sparen. Die Step-Up-Trafos beim Original von EAR gelten schon als nicht besonders gut – in der Douk Version sind es allerdings nur ganz billige Verstärkerschaltungen versteckt in zwei Trafogehäusen. Wer einen MC-Tonabnehmer hat, sollte dringend externe Step-Up-Trafos kaufen (z.B. Lundahl, Hashimoto, Sowter…). Oder man hält sich wie ich an sehr hochwertige MM- oder MI-Tonabnehmer und investiert das gesparte Geld in Immobilien oder Schnee aus dem Erzgebirge.
Für die knapp 400€ klingt der Verstärker ausgesprochen gut. Ich behaupte mal nach recht langer Recherche, dass das Preis-Krawumms-Verhältnis (der s.g. Paderborner-Quotient) seinesgleichen sucht. Aber das bessere ist ja bekanntlich der Feind des Guten. Also Deckel ab und fleißig den Lötstab geschwungen, denn die Schaltung bettelt quasi um Modifikationen.
Modifikation:
Es gibt einen Haufen Modifikationen im Netz zu finden, das bekannteste Guide hat Thorsten Loesch geschrieben (zu finden bei Romy The Cat). Man stellt allerdings als erstes fest, dass die Schaltung von dem überall zu findenden Schaltplan abweicht. Die Eingangsstufe hat einen FET als Cascode vor die erste Röhre geschaltet, um die Miller-Kapazität des Eingangs zu senken, was wiederum dem Frequenzgang zugute kommt. Das geht uns zum Glück nicht viel an, da es sich auf die Modifikationen nicht auswirkt.
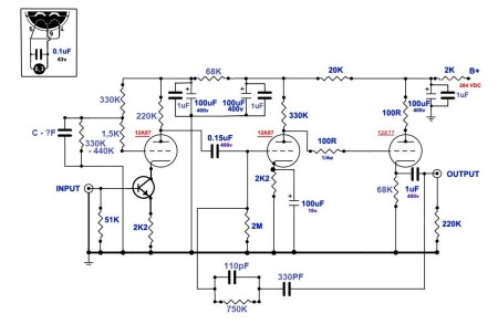
Hier ist der ursprüngliche Schaltplan:

Hier ist der Schaltplan, soweit ich ihn rekonstruieren konnte, mit den meisten Modifikationen (ohne RIAA):

Und hier ist die Rückseite der Platine für Interessierte:

Folgende Änderungen habe ich vorgenommen:
1. Die Koppelkondensatoren zwischen V1 und V2 (0,15uF / 400V) sowie zwischen V3 und Ausgang (1uF / 400V) sind wie immer neuralgische Punkte. Welche Kondensatoren die besten sind, ist eine Diskussion die so viel keinen Boden hat, dass man Neuseeland sehen kann, wenn man ganz gerade nach unten guckt. Jeder hochwertige Filmkondensator kommt in Frage. Ich habe mich an das Guide gehalten und Mundorf ZN verbaut.
2. Der Koppelkondensator und der Tiefpass zwischen V2 und V3 müssen weichen. Zwecks Stabilität kommt hier ein 100R Widerstand zum Einsatz, bei mir Kohlemasse von Allen & Bradley.
3. Alle Kondensatoren der B+ Versorgung (C8, C9, C10, C11 und C12) sollten durch hochwertige 100uF / 400V Elkos ersetzt werden (in meinem Fall Panasonic) und durch 1uF / 400V Folienkondensatoren gebypast werden (bei mir auch Panasonic, offensichtliche Alternative WIMA).
4. Die RIAA Entzerrung ist extrem wichtig. Ideale Werte sind C3 = 100pF, C4 = 300pF, R12 = 790k. Hier sollten die besten Bauteile mit den engsten Toleranzen eingesetzt werden. Ich habe Charcroft Silver Mica Kondensatoren und Shinkoh Tantal Widerstände eingesetzt. Etwas anderes als Silver Mica oder Polystyrol sollte man hier nicht nehmen (auf die Toleranz achten! 1% Maximum).
5. Der Kathoden-Kondensator von V2 sollte sehr hochwertig sein. Elna Silmic II 100uF / 16V ist wahrscheinlich die bestmögliche Lösung.
6. Die Heizungen werden zwischen den Pins 5 und 9 direkt mit kleinen WIMA 0,1uF / 63V überbrückt.
7. V3 wird gegen eine 12AT7 / ECC81 getauscht und alle Röhren werden aufgewertet. Welche Hersteller hier empfehlenswert sind, ist auch eine Diskussion für Leute mit viel Zeit und einer Liebe für endlose Geschichten. Ich denke, dass jede gute Röhre eine ordentliche Figur machen wird, sei es Telefunken, Siemens, GE, Philips, Ei, Mullard, Psvane… Ich habe Telefunken-Style Ei aus Vorkriegsfertigung in V1 und V2 und eine NOS Mullard CV4024 (12AT7) in V3 – das war gerade da und klingt gut.
8. Die Dioden D1 und D2 werden durch Vishay Ultra Fast Recovery Soft Switching ersetzt.
9. Wenn man enthusiastisch ist – man ist ja eh gerade dabei -, kann man die Eingangs- und Kathodenwiderstände gegen hochwertige Varianten (ich habe die albern teuren Amtrans verbaut) tauschen.
Update:
10. Ungefähr vier Monate nach dem Kauf hat sich das Volume Poti verabschiedet. Ein Kanal fiel gerne einfach mal aus. Da ich einen Vollverstärker mit Lautstärkeregler habe, brauche ich ihn nicht mehr. Er kann eliminiert werden, indem man weiß und pink einerseits sowie grau und blau andererseits kurz schließt. Schwarz ist Erde und wird nicht benötigt. Alternativ kann das No Name Poti durch ein 50k log Alps o.Ä. ersetzt werden.



Wenn man das vorliegende Board nutzen will, ist das ungefähr die Länge und Breite der meines Erachtens sinnvollen Änderungen. Will man mehr, sollte man das leere Douk Board nutzen – es hat eine bessere Topographie und man hat vor allem die Möglichkeit, die Stromversorgung der Kanäle separat aufzubauen und eventuell ganz andere Netzteil-Lösungen zu realisieren, was sicherlich eine der größten Verbesserungen darstellen würde.
Fazit:
Schon ohne Modifikationen ist die Douk Kopie der EAR 834P meiner Meinung nach der Phono-Vorverstärker mit der besten Preis-Leistung im Bereich Röhrentechnik auf dem Markt. Mit ein paar guten Röhren klingt der Verstärker ab Werk bereits ausgesprochen gut. Modifikationen bieten sich aber geradezu an, diese sind an einem längeren Abend von jedem halbwegs versierten Elektroniker zu bewältigen und das Geld ist gut angelegt: Das Klangbild gewinnt deutlich an Emotionen, Offenheit, Lebendigkeit und Glanz. Was soll ich sagen: Die Stimme in meinem Kopf hat endlich aufgehört, auf eine bessere Phono-Vorstufe zu drängen – ein höheres Lob kann es wohl kaum geben.

22. August 2020 um 18:06
Sehr geehrter Verfasser*,
mit großem Interesse habe ich Ihren Beitrag zum Modding der Douk EAR 834P Kopie gelesen und werde einen Freund bitten, die von Ihnen vorgeschalgenen Änderungen an meiner Douk Kopie der EAR 834P durchzuführen. Der Freund kann zwar einen Lötkolben schwingen, kennt sich aber weiter nicht mit Verstärkerschaltungen etc., aus.
Ich habe mir trotz der Warnung:
„Die MC-Version NICHT kaufen, sondern das Geld sparen. Die Step-Up-Trafos beim Original von EAR gelten schon als nicht besonders gut – in der Douk Version sind es allerdings nur ganz billige Verstärkerschaltungen versteckt in zwei Trafogehäusen.“
die MC Version gekauft, um die MC-Stufe durch zwei SOWTER „TYPE 9570 – High performance 1:10 Phono step up transformer for wide range of cartridge impedances“ zu überbrücken.
Leider fehlt mir das technische Kno How, wo ich an welcher Stelle die eingebaute MC-Stufe lahmlegen und durch die Sowters ersetzen bzw, überbrücken kann.
Mit der Lösung müsste man doch zwei Fliegen mit einer Klappe erschlagen können:
1. Ich nutze die bestehende „Infrastruktur“ (MM-MC Wahlschalter, MC Ausgangs-RCA Anschlüsse im Gehäuse der Douk und
2. kann die beiden Sowter Übertrager ebenfalls im Gehäuse unterbringen.
Ein Foto etc. der Platine mit Auf- und Unterseite kann ich Ihnen dafür gerne zur Verfügung stellen.
Was halten Sie von der Idee und könnten Sie mir wohl einwenig unter die Arme greifen, wie ich bewerkstelligen könnte? Das würde mich wirklich freuen.
Mit besten Grüßen
Hanjo
* P.S. Leider kann ich aus dem Beitrag Ihren Namen nicht entnehmen, sonst hätte ich ihn gerne verwendet :-).
22. August 2020 um 18:25
Hi, theoretisch ist das durchaus möglich. Es ist auf der Rückseite ein Umschalter MM / MC zu finden. Intern wird hierdurch direkt nach dem Eingang die Step-Up-Schaltung an- oder abgewählt. Sie müssen diese Schaltung, die in zwei runden Metalltöpfen, die Trafos vortäuschen sollen, versteckt ist, nur entfernen und die Step Up Trafos einsetzen. Sowter ist eine sehr gute Firma, die ich nur empfehlen kann.
Besten Gruß
22. August 2020 um 18:45
Sehr geehrter Herr Grau,
vielen Dank für Ihre prompte Antwort. Wenn ich Sie richtig verstanden habe, kann man einfach die vorhanden „Töpfe“ auslöten und stattdessen die Sowters mit den entsprechenden Pin-Belegungen dafür einsetzen. Auf zwei o.s. Fotos sind die „Leerpositionen“ auf der Platine in Form von 5en wie auf einem Zahlenwürfel dargestellt. Ist das die richtige Stelle? Zweimal eingangsseitig und zwei mal ausgangsseitig und einmal mittig Masse – korrekt?
Das macht den Douk 834 doch dann richtig rund – oder?
Der Abschlusswiderstand den das TA-System sieht, müsste dann nach der Devise:
Ein MC-Tonabnehmer sieht bei einem Übersetzungsverhältnis von 1:10 an einem mit 47 kOhm abgeschlossenen Phono-Verstärker einen Widerstand von 47k/10×10 entspricht 470 gerundet ca. 500 Ohm.
Oder mache ich etwas falsch?
Das klingt ja fast zu einfach, um wahr zu sein…
Herzlichen Dank für den Hinweis. Für weitere Ratschläge bin ich jederzeit empfänglich…
Beste Grüße retour
22. August 2020 um 18:53
P.S. Haben Sie die Bauteile für die „Runderneuerung“ alle bei einem Lieferanten bzw. Händler bestellten können, oder muss man sich quer durch die Republik forschen, um diese zu ergattern?
30. Oktober 2020 um 22:53
Ich habe alles entweder von mouser und hifi collective bestellt. Besten Gruß!
30. Oktober 2020 um 20:55
Hallo Herr Grau,
vielen Dank für Ihren sehr interessanten Bericht. Ihr mods sind mir so ziemlich klar, aber bei den Widerständen hänge ich etwas. Können Sie mir vielleicht sagen, welche Widerstände sie genau getauscht haben – also welche Nr. haben die Teile?
Vielen Dank für Ihre Unterstützung.
30. Oktober 2020 um 22:51
Guten Abend. Einmal werden C5 und R7 entfernt und durch den unter Punkt 2 erwähnten Widerstand ersetzt. Bei den unter Punkt 9 bezeichneten Widerständen geht es um R1, R2, R5 und R9. Besten Gruß!
31. Oktober 2020 um 01:44
DANKE!!!!
7. November 2020 um 02:10
So, die Teile sind schon da, aber die Phonostufe ist noch in der Post. Ich habe dann doch noch eine Frage: Welche Dioden (also welche Werte) haben Sie verbaut? Gingen auch Schottky Dioden?
VG W.Schlägel
8. November 2020 um 14:45
Hat sich erledigt.
24. Dezember 2021 um 11:54
Guten Heilig Abend,
ich finde ihre Modifikationen sehr gut! Kann man bei Ihnen auch eine Modifikation in diesem Umfang in Auftrag geben?
Ich würde mich sehr über eine Antwort freuen.
Feliz Navidad & schöne Feiertage
Grüße Chris
24. Dezember 2021 um 17:51
Guten Abend,
ich fürchte, Sie können sich meinen Stundensatz nicht leisten. 😉
Außerdem bin ich ein Amateur. Ich würde Ihnen schon einen Profi empfehlen. Es gibt ja zum Glück inzwischen einige, die in Deutschland an Röhrenverstärkern arbeiten.
30. Dezember 2021 um 07:44
Dankeschön!
ich versuche es nun selbst. Ich werde vorerst die Koppelkondensatoren tauschen.
2x 0,15uf/ 630V zwischen V1 und V2 (neu: ERO MKT 1813 grün)
2x 1uf/ 800V zwischen V3 und Ausgang (neu: Jantzen Z-superior MKP)
mal sehen 🙂
Grüße Chris
1. Januar 2022 um 11:36
Das finde ich gut. Selbst ist der Mann! Viel Erfolg.
1. Januar 2022 um 20:51
Hallo nochmals,
ich finde den Kohlenwiderstand, welcher unter Punkt 2 erwähnt wird nur in der 91k oder 120k Ausführung. Ist einer der beiden Werte noch vertretbar oder sollte ich bei einem anderen Hersteller kaufen?
Grüße Chris
1. Januar 2022 um 22:51
91k dürfte kein Problem sein.
2. Januar 2022 um 18:08
Guten Abend,
die unter Punkt 6. aufgeführte direkte Überbrückung der Heizung (pin 5 + 9) ist für alle drei V gültig und ich notwendig?
ich würde diesen Arbeitsschritt gerne vernachlässigen, bin aber unsicher ob dann das Gesamtkonzept nicht durchkommt..
ich verwende in V1, V2 ecc83 und auf V3 steckt eine 12au7.
Grüße Chris
4. Februar 2022 um 19:14
[…] been a good long while since I explained rather wordily and colorfully, which decision process led me to buy a chinese copy oft he EAR 834P as my phono preamp – but […]
4. Februar 2022 um 19:14
[…] ist zwar schon eine Weile her, dass ich wortreich und vielfarbig beschrieben habe, welcher Entscheidungsprozess mich dazu gebracht hat, eine chinesische EAR 834P Kopie als […]
1. Januar 2024 um 18:33
Ein gutes Neues Jahr 😌
Die unter Punkt 6 erwähnte Überbrückung der Heizungen; ist hier auch ein CBB 0.47uf möglich? Ich habe diese gerade rumliegen. Oder beeinflusst das hier irgendwelche Parameter negativ?
Gruß Christian